各省辖市、省直管县(市)人民政府,省人民政府各部门:
为加快推进我省重大项目建设,着力稳增长、扩投资、促转型,推动我省经济高质量发展,省政府筛选了76个引领带动能力强、关系全省发展大局的重大项目,明确由省政府各位副省长负责分包推进。各地、各有关部门要配合联动、形成合力,确保圆满完成建设任务。
一、抓好项目开工。各地、各有关部门要加快推进项目前期工作,责任单位要发挥统筹协调作用,着力解决项目审批、征地拆迁、资金筹措、外围环境优化等难点问题,推动项目早落地、早开工。
二、加快项目进度。各地、各有关部门要加强组织协调,加大资金保障力度;责任单位要落实“周协调、月督查”制度,必要时要派专人驻点,督促建设单位优化施工流程、落实污染防治措施,在保证工程质量安全的前提下加快建设进度。
三、强化责任落实。各地、各有关部门要按照年度目标任务,倒排工期,细化时间节点和推进程序,建立工作台账,明确具体责任单位和责任人,强化跟踪督导问责。
四、及时报告情况。责任单位要执行月报制度,每月5日前将上月项目推进情况和需要协调解决的问题呈报分包该项目的副省长,特别重大事项要及时报告。省政府将定期通报省政府领导分包推进76个项目的进展情况。
特此通知。
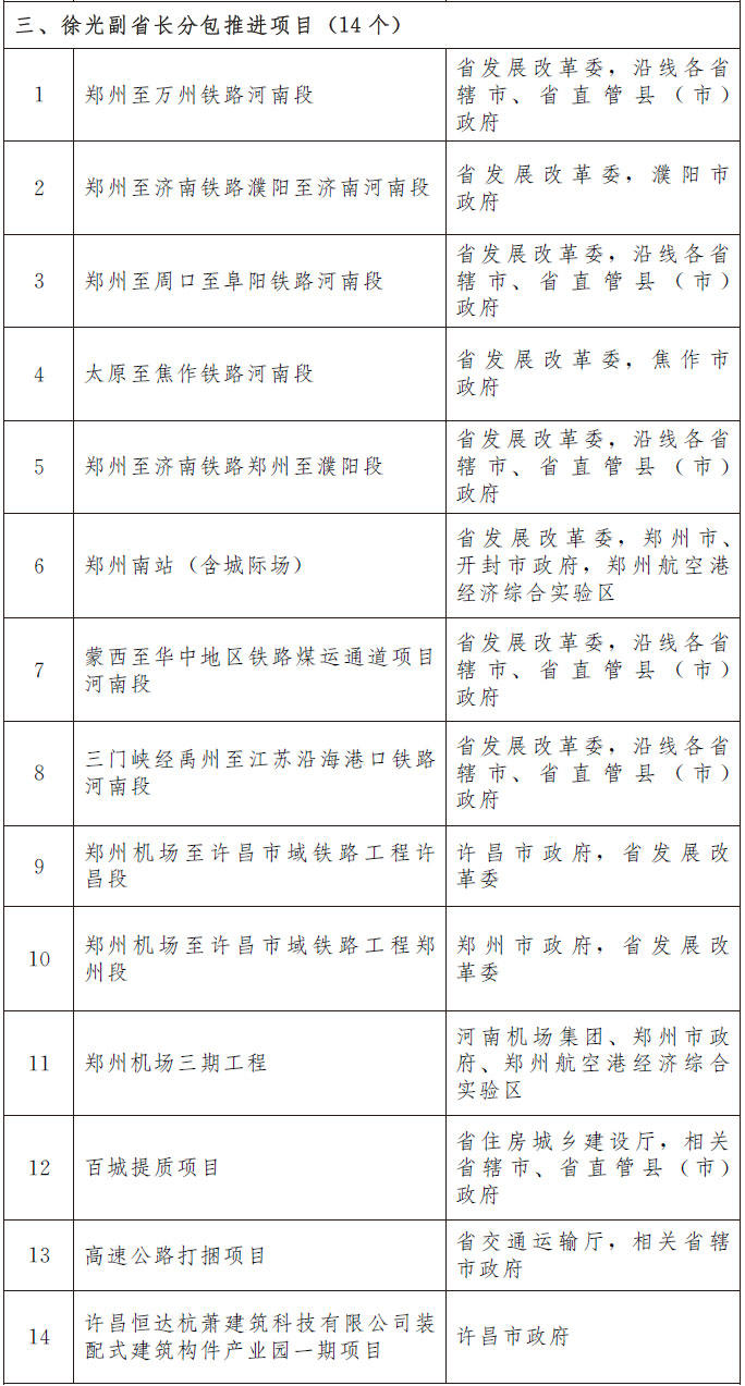
附件:2018年省政府领导分包推进的重大项目汇总表
河南省人民政府办公厅
2018年7月10日
附 件





