来源:医药地方台
11月7日,辽宁省药品和医用耗材集中采购网发布《关于发布辽宁省易短缺药品2018年第3号预警预报的通知》。
《通知》显示,2018年7-9月份(6月26日-9月25日)辽宁省共上报药品短缺信息259条,经汇总、甄别,205个药品已在辽宁省采购平台上能够正常供应。
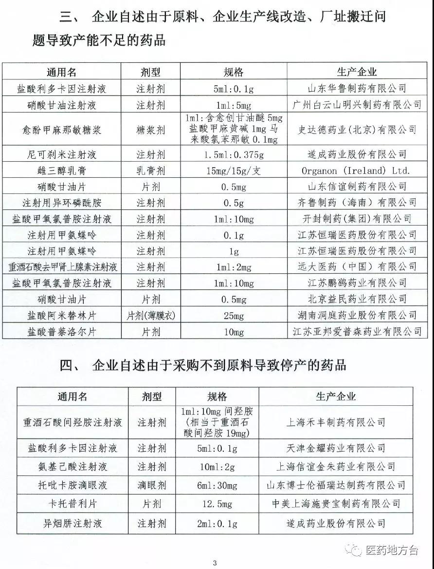
对54个不能正常供应配送的药品启动了调查程序。通过对有关生产、 配送企业核实调查,有13个药品能正常供应;11个药品属于临时性短缺,经及时与相关企业沟通、协调,现已恢复供应;7个药品属于医疗卫生机构在采购过程中与药品生产 (配送) 企业信息不对称造成的配送不及时;15个药品企业自述由于原料、 企业生产线改造等原因而造成产能不足;6个药品企业自述由于采购不到原料而停产;2个药品以原料药价格上涨、中标价格低为由不能正常供应。
辽宁省医疗机构药品和医用耗材集中采购工作领导小组办公室研究决定,对企业自述由于采购不到原料导致停产的6个生产企业对应的药品暂停挂网采购, 待生产企业能够正常生产供应后可申请恢复挂网采购。
对以中标价格低为由不能正常供货的上海上药信谊药厂有限公司、上海信谊天平药业有限公司给予警告。上述2个药品生产企业限期一个月整改,同时将整改情况报辽宁省医疗机构药品和医用耗材集中采购工作领导小组办公室,逾期末整改纳入辽宁省医药购销诚信不良记录。



